

Scudese, E., Marshall, A. G., Vue, Z., Exil, V., Rodriguez, B. I., Demirci, M., Vang, L., López, E. G., Neikirk, K., Shao, B., Le, H., Stephens, D., Hall, D. D., Rostami, R., Rodman, T., Kabugi, K., Shao, J. Q., Mungai, M., AshShareef, S. T., Hicsasmaz, I., … Hinton, A. (2025). 3D Mitochondrial Structure in Aging Human Skeletal Muscle: Insights Into MFN-2-Mediated Changes. Aging cell, 24(7), e70054. https://doi.org/10.1111/acel.70054


Vue, Z., Garza-Lopez, E., Neikirk, K., Katti, P., Vang, L., Beasley, H., Shao, J., Marshall, A. G., Crabtree, A., Murphy, A. C., Jenkins, B. C., Prasad, P., Evans, C., Taylor, B., Mungai, M., Killion, M., Stephens, D., Christensen, T. A., Lam, J., Rodriguez, B., … Hinton, A., Jr (2023). 3D reconstruction of murine mitochondria reveals changes in structure during aging linked to the MICOS complex. Aging cell, 22(12), e14009. https://doi.org/10.1111/acel.14009


Hinton A Jr, Katti P, Christensen TA, Mungai M, Shao J, Zhang L, Trushin S, Alghanem A, Jaspersen A, Geroux RE, Neikirk K, Biete M, Lopez EG, Shao B, Vue Z, Vang L, Beasley HK, Marshall AG, Stephens D, Damo S, Ponce J, Bleck CKE, Hicsasmaz I, Murray SA, Edmonds RAC, Dajles A, Koo YD, Bacevac S, Salisbury JL, Pereira RO, Glancy B, Trushina E, Abel ED. A Comprehensive Approach to Sample Preparation for Electron Microscopy and the Assessment of Mitochondrial Morphology in Tissue and Cultured Cells. Adv Biol (Weinh). 2023 Oct;7(10):e2200202. doi: 10.1002/adbi.202200202. Epub 2023 May 4. PMID: 37140138; PMCID: PMC10615857.


Crabtree, A., Neikirk, K., Marshall, A. G., Vang, L., Whiteside, A. J., Williams, Q., Altamura, C. T., Owens, T. C., Stephens, D., Shao, B., Koh, A., Killion, M., Lopez, E. G., Lam, J., Rodriguez, B., Mungai, M., Stanley, J., Dean, E. D., Koh, H. J., Gaddy, J. A., … Hinton, A., Jr (2024). Defining Mitochondrial Cristae Morphology Changes Induced by Aging in Brown Adipose Tissue. Advanced biology, 8(1), e2300186. https://doi.org/10.1002/adbi.202300186


Crabtree, A., Neikirk, K., Pinette, J. A., Whiteside, A., Shao, B., Bedenbaugh, J., Vue, Z., Vang, L., Le, H., Demirci, M., Ahmad, T., Owens, T. C., Oliver, A., Zeleke, F., Beasley, H. K., Lopez, E. G., Scudese, E., Rodman, T., Kabugi, K., Koh, A., … Hinton, A., Jr (2024). Quantitative assessment of morphological changes in lipid droplets and lipid-mito interactions with aging in brown adipose. Journal of cellular physiology, 239(9), e31340. https://doi.org/10.1002/jcp.31340


Neikirk, K., Vue, Z., Katti, P., Rodriguez, B. I., Omer, S., Shao, J., Christensen, T., Garza Lopez, E., Marshall, A., Palavicino-Maggio, C. B., Ponce, J., Alghanem, A. F., Vang, L., Barongan, T., Beasley, H. K., Rodman, T., Stephens, D., Mungai, M., Correia, M., Exil, V., … Hinton, A. O., Jr (2023). Systematic Transmission Electron Microscopy-Based Identification and 3D Reconstruction of Cellular Degradation Machinery. Advanced biology, 7(6), e2200221. https://doi.org/10.1002/adbi.202200221


Hinton, A., Jr, Katti, P., Mungai, M., Hall, D. D., Koval, O., Shao, J., Vue, Z., Lopez, E. G., Rostami, R., Neikirk, K., Ponce, J., Streeter, J., Schickling, B., Bacevac, S., Grueter, C., Marshall, A., Beasley, H. K., Do Koo, Y., Bodine, S. C., Nava, N. G. R., … Abel, E. D. (2024). ATF4-dependent increase in mitochondrial-endoplasmic reticulum tethering following OPA1 deletion in skeletal muscle. Journal of cellular physiology, 239(4), e31204. https://doi.org/10.1002/jcp.31204


Shao, B., Killion, M., Oliver, A., Vang, C., Zeleke, F., Neikirk, K., Vue, Z., Garza-Lopez, E., Shao, J. Q., Mungai, M., Lam, J., Williams, Q., Altamura, C. T., Whiteside, A., Kabugi, K., McKenzie, J., Ezedimma, M., Le, H., Koh, A., Scudese, E., … Hinton, A., Jr (2024). Ablation of Sam50 is associated with fragmentation and alterations in metabolism in murine and human myotubes. Journal of cellular physiology, 239(8), e31293. https://doi.org/10.1002/jcp.31293




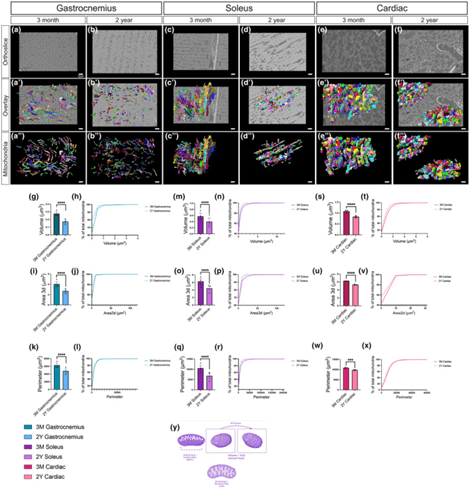
Vue, Z., Neikirk, K., Vang, L., Garza-Lopez, E., Christensen, T. A., Shao, J., Lam, J., Beasley, H. K., Marshall, A. G., Crabtree, A., Anudokem, J., Jr, Rodriguez, B., Kirk, B., Bacevac, S., Barongan, T., Shao, B., Stephens, D. C., Kabugi, K., Koh, H. J., Koh, A., … Hinton, A., Jr (2023). Three-dimensional mitochondria reconstructions of murine cardiac muscle changes in size across aging. American journal of physiology. Heart and circulatory physiology, 325(5), H965–H982. https://doi.org/10.1152/ajpheart.00202.2023


`Obare, L. M., Priest, S., Ismail, A., Mashayekhi, M., Zhang, X., Stolze, L. K., Sheng, Q., Nthenge, K., Vue, Z., Neikirk, K., Beasley, H. K., Gabriel, C., Temu, T., Gianella, S., Mallal, S. A., Koethe, J. R., Hinton, A., Jr, Bailin, S. S., & Wanjalla, C. N. (2024). Cytokine and chemokine receptor profiles in adipose tissue vasculature unravel endothelial cell responses in HIV. Journal of cellular physiology, 239(11), e31415. https://doi.org/10.1002/jcp.31415


Crabtree, A., Le, H., Harris, C., Oliver, A., Barillas, A., Moore, J., Nguyen, D. N., Rabago, I. M., Rodriguez, B., Stephens, D. C., Beasley, H. K., Garza-Lopez, E., Neikirk, K., Mungai, M., Vang, L., Vue, Z., Vue, N., Marshall, A. G., Turner, K., Shao, J., … Hinton, A. O., Jr (2025). Optimizing In Situ Proximity Ligation Assays for Mitochondria, ER, or MERC Markers in Skeletal Muscle Tissue and Cells. Current protocols, 5(2), e70043. https://doi.org/10.1002/cpz1.70043



Carter, C. S., Huang, S. C., Searby, C. C., Cassaidy, B., Miller, M. J., Grzesik, W. J., Piorczynski, T. B., Pak, T. K., Walsh, S. A., Acevedo, M., Zhang, Q., Mapuskar, K. A., Milne, G. L., Hinton, A. O., Jr, Guo, D. F., Weiss, R., Bradberry, K., Taylor, E. B., Rauckhorst, A. J., Dick, D. W., … Sheffield, V. C. (2020). Exposure to Static Magnetic and Electric Fields Treats Type 2 Diabetes. Cell metabolism, 32(4), 561–574.e7. https://doi.org/10.1016/j.cmet.2020.09.012


Wenegieme, T. Y., Elased, D., McMichael, K. E., Rockwood, J., Hasrat, K., Ume, A. C., Marshall, A. G., Neikirk, K., Kirabo, A., Elased, K. M., Hinton, A., & Williams, C. R. (2024). Strategies for inducing and validating zinc deficiency and zinc repletion. American journal of physiology. Heart and circulatory physiology, 326(6), H1396–H1401. https://doi.org/10.1152/ajpheart.00025.2024
