Research Papers



Lam J, Katti P, Biete M, Mungai M, AshShareef S, Neikirk K, Garza Lopez E, Vue Z, Christensen TA, Beasley HK, Rodman TA, Murray SA, Salisbury JL, Glancy B, Shao J, Pereira RO, Abel ED, Hinton A Jr. A Universal Approach to Analyzing Transmission Electron Microscopy with ImageJ. Cells. 2021 Aug 24;10(9):2177. doi: 10.3390/cells10092177. PMID: 34571826; PMCID: PMC8465115.
332 citations Since 2021


Garza-Lopez E, Vue Z, Katti P, Neikirk K, Biete M, Lam J, Beasley HK, Marshall AG, Rodman TA, Christensen TA, Salisbury JL, Vang L, Mungai M, AshShareef S, Murray SA, Shao J, Streeter J, Glancy B, Pereira RO, Abel ED, Hinton A Jr. Protocols for Generating Surfaces and Measuring 3D Organelle Morphology Using Amira. Cells. 2021 Dec 27;11(1):65. doi: 10.3390/cells11010065. Erratum in: Cells. 2023 May 10;12(10):1356. doi: 10.3390/cells12101356. PMID: 35011629; PMCID: PMC8750564.
1. Berner, M. J., Beasley, H. K., Vue, Z., Lane, A., Vang, L., Baek, M. L., Marshall, A. G., Killion, M., Zeleke, F., Shao, B.,Parker, D., Peterson, A., Rhoades, J. S., Scudese, E., Dobrolecki, L. E., Lewis, M. T., Hinton, A. Jr., & Echeverria, G. V. (2024). Three-dimensional analysis of mitochondria in a patient-derived xenograft model of triple negative breast cancer reveals mitochondrial network remodeling following chemotherapy treatments. (In Press, iScience, 2026) https://doi.org/10.1101/2024.09.09.611245
2. Scudese, E., Marshall, A. G., Vue, Z., Exil, V., Rodriguez, B. I., Demirci, M., Vang, L., López, E. G., Neikirk, K., Shao, B., Le, H., Stephens, D., Hall, D. D., Rostami, R., Rodman, T., Kabugi, K., Shao, J. Q., Mungai, M., AshShareef, S. T., Hicsasmaz, I., … Hinton, A. (2025). 3D Mitochondrial Structure in Aging Human Skeletal Muscle: Insights Into MFN-2-Mediated Changes. Aging cell, e70054. Advance online publication. https://doi.org/10.1111/acel.70054 (Cover)
3. Marshall, A. G., Stephens, D., Neikirk, K., Masenga, S. K., Shao, B., Crabtree, A., Vue, Z., Beasley, H. K., Garza-Lopez, E., Scudese, E., Rodriguez, B. I., Le, H., Damo, S., Taffet, G. E., Ochayi, O. M., McMillan, R., Afolabi, J. M., Exil, V., Oliver, A., Sharma, V., …Hinton, A., Reddy, A. K. (2025). Alterations in Cardiovascular Parameters in 5xFAD Murine Model. Cell biochemistry and function, 43(11), e70138. https://doi.org/10.1002/cbf.70138 (Cover)
4. Mungai, M., Crabtree, A., Le, H., Moore, J., Nguyen, D., Rodriguez, B., Harris, C., Stephens, D. C., Beasley, H. K., Garza-Lopez, E., Neikirk, K., Shao, B., Oliver, A., Wilson, G., Bacevac, S., Vang, L., Vue, Z., Vue, N., Marshall, A. G., Turner, K., … Hinton, A., Jr (2025). Creating Optimal Western Blot Conditions for OPA1 Isoforms in Skeletal Muscle Cells and Tissue. Current protocols, 5(2), e70004. https://doi.org/10.1002/cpz1.70004
5. Crabtree, A., Le, H., Harris, C., Oliver, A., Barillas, A., Moore, J., Nguyen, D. N., Rabago, I. M., Rodriguez, B., Stephens, D. C., Beasley, H. K., Garza-Lopez, E., Neikirk, K., Mungai, M., Vang, L., Vue, Z., Vue, N., Marshall, A. G., Turner, K., Shao, J., … Hinton, A. O., Jr (2025). Optimizing In Situ Proximity Ligation Assays for Mitochondria, ER, or MERC Markers in Skeletal Muscle Tissue and Cells. Current protocols, 5(2), e70043. https://doi.org/10.1002/cpz1.70043 (Cover)
6. Crabtree, A., Neikirk, K., Pinette, J., Whiteside, A., Shao, B., McKenzie, J., Vue, Z., Vang, L., Le, H., Dermici, M., Ahmad, T., Owens, T. C., Oliver, A., Zeleke, F., Beasley, H. K., Lopez, E. G., Scudese, E., Rodman, T., Kabugi, K., Koh, A., … Hinton, A. (2024). Quantitative Assessment of Morphological Changes in Lipid Droplets and Lipid-Mito Interactions with Aging in Brown Adipose. Journal of Cellular Physiology, 2023.09.23.559135. https://doi.org/10.1101/2023.09.23.559135 (Cover Article)
7. Carmona-Berrio, D., Adarve-Rengifo, I., Marshall, A. G., Vue, Z., Hall, D. D., Miller-Fleming, T. W., Actkins, K.V., Beasley, H.K., Almonacid, P.M., Barturen-Larrera, P., Wells, Q.S., Lopez, M.G., Garza-Lopez, E., Dai, D.F., Shao, J., Neikirk, K., Billing, F.T., Curci, J.A., Davis, L.K., Cox, N.J., Gama, V., Hinton, A. Jr. & Gomez, J. A. (2024). Sox6 expression and aneurysms of the thoracic and abdominal aorta. iScience, 27(9). 10.1016/j.isci.2024.110436.
8. Shao, B., Killion, M., Oliver, A., Vang, C., Zeleke, F., Neikirk, K., Vue, Z., Garza-Lopez, E., Shao, J. Q., Mungai, M., Lam, J., Williams, Q., Altamura, C. T., Whiteside, A., Kabugi, K., McKenzie, J., Koh, A., Scudese, E., Vang, L., Marshall, A. G., … Hinton, A., Jr (2024). Ablation of Sam50 is associated with fragmentation and alterations in metabolism in murine and human myotubes. Journal of Cellular Physiology, 2023.05.20.541602. https://doi.org/10.1101/2023.05.20.541602 (Cover Article)
9. Hinton, A.*, Jr, Katti, P.*, Mungai, M.*, Hall, D. D., Koval, O., Shao, J., Vue, Z., Lopez, E. G., Rostami, R., Neikirk, K., Ponce, J., Streeter, J., Schickling, B., Bacevac, S., Grueter, C., Marshall, A., Beasley, H. K., Do Koo, Y., Bodine, S. C., Nava, N. G. R., … Abel, E. D. (2024). ATF4-dependent increase in mitochondrial-endoplasmic reticulum tethering following OPA1 deletion in skeletal muscle. Journal of cellular physiology, 239(4), e31204. https://doi.org/10.1002/jcp.31204 (Front Cover and Inside Cover)
10. Vue, Z., Garza-Lopez, E., Neikirk, K., Katti, P., Vang, L., Beasley, H., Shao, J., Marshall, A. G., Crabtree, A., Murphy, A. C., Jenkins, B. C., Prasad, P., Evans, C., Taylor, B., Mungai, M., Killion, M., Stephens, D., Christensen, T. A., Lam, J., Rodriguez, B., … Hinton, A., Jr (2023). 3D reconstruction of murine mitochondria reveals changes in structure during aging linked to the MICOS complex. Aging cell, e14009. https://doi.org/10.1111/acel.14009 (Cover Article)
11. Crabtree, A., Neikirk, K., Marshall, A. G., Vang, L., Whiteside, A. J., Williams, Q., Altamura, C. T., Owens, T. C., Stephens, D., Shao, B., Koh, A., Killion, M., Lopez, E. G., Lam, J., Rodriguez, B., Mungai, M., Stanley, J., Dean, E. D., Koh, H. J., Gaddy, J. A., … Hinton, A., Jr (2023). Defining Mitochondrial Cristae Morphology Changes Induced by Aging in Brown Adipose Tissue. Advanced biology, e2300186. https://doi.org/10.1002/adbi.202300186 (Cover Article)
12. Stephens, D. C., Mungai, M., Crabtree, A., Beasley, H. K., Garza-Lopez, E., Vang, L., Neikirk, K., Vue, Z., Vue, N., Marshall, A. G., Turner, K., Shao, J. Q., Sarker, B., Murray, S., Gaddy, J. A., Davis, J., Damo, S. M., & Hinton, A. O., Jr (2023). Protocol for isolating mice skeletal muscle myoblasts and myotubes via differential antibody validation. STAR protocols, 4(4), 102591. https://doi.org/10.1016/j.xpro.2023.102591
13. Vue, Z., Neikirk, K., Vang, L., Garza-Lopez, E., Christensen, T. A., Shao, J., Lam, J., Beasley, H. K., Marshall, A. G., Crabtree, A., Anudokem, J., Jr, Rodriguez, B., Kirk, B., Bacevac, S., Barongan, T., Shao, B., Stephens, D. C., Kabugi, K., Koh, H. J., Koh, A., … Hinton, A., Jr (2023). Three-dimensional mitochondria reconstructions of murine cardiac muscle changes in size across aging. American journal of physiology. Heart and circulatory physiology, 325(5), H965–H982. https://doi.org/10.1152/ajpheart.00202.2023 (Spotlight Cover Article)
14. Marshall, A. G., Neikirk, K., Vue, Z., Beasley, H. K., Garza-Lopez, E., Vang, L., Barongan, T., Evans, Z., Crabtree, A., Spencer, E., Anudokem, J., Jr, Parker, R., Davis, J., Stephens, D., Damo, S., Pham, T. T., Gomez, J. A., Exil, V., Dai, D. F., Murray, S. A., … Hinton, A.*, Reddy, A. K. (2023). Cardiovascular hemodynamics in mice with tumor necrosis factor receptor-associated factor 2 mediated cytoprotection in the heart. Frontiers in cardiovascular medicine, 10, 1064640. https://doi.org/10.3389/fcvm.2023.1064640
15. Neikirk, K., Vue, Z., Katti, P., Shao, J., Christensen, T. A., Lopez, E. G., Marshall, A., Palavicino-Maggio, C.B., Ponce, J., Alghanem, A., Vang, L., Beasley, H.K., Rodman, T., Mungai, M., Correia, M., Exil, V., Murray, S.A., Salisbury, J.L., Glancy, B., Pereira, R.O., Abel, E.D. & Hinton, A. (2023). Systematic Transmission Electron Microscopy-Based Identification of Cellular Degradation Machinery. Advanced Biology. DOI: https://doi.org/10.1002/adbi.202200221 (Cover Article)
16. Hinton, A., Katti, P., Christensen, T. A., Mungai, M., Shao, J., Zhang, L., Trusin, S., Alghanem, A., Jaspersen, A., Geroux, R., Neikirk, K., Biete, M., Garza-Lopez, E., Vue, Z., Beasley, H., Marshall, A., Hicsasmaz, I., Edmonds, R.A.C., Dailes, A., Koo, Y., Bacevac, S., Salisbury, J.L., Pereira, R.O., Glancy, B., Trushina, E., & Abel, E. D. (2023). A comprehensive approach for artifact-free sample preparation and assessment of mitochondrial morphology in tissue and cultured cells. Advanced Biology. DOI: https://doi.org/10.1002/adbi.202200202 (Cover Article)
17. Phillips, M. A., Arnold, K. R., Vue, Z., Beasley, H. K., Garza-Lopez, E., Marshall, A. G., Morton, D. J., McReynolds, M. R., Barter, T. T., & Hinton, A., Jr (2022). Combining Metabolomics and Experimental Evolution Reveals Key Mechanisms Underlying Longevity Differences in Laboratory Evolved Drosophila melanogaster Populations. International journal of molecular sciences, 23(3), 1067. https://doi.org/10.3390/ijms23031067
18. Garza-Lopez, E., Vue, Z., Katti, P., Neikirk, K., Biete, M., Lam, J., Beasley, H. K., Marshall, A. G., Rodman, T. A., Christensen, T. A., Salisbury, J. L., Vang, L., Mungai, M., AshShareef, S., Murray, S. A., Shao, J., Streeter, J., Glancy, B., Pereira, R. O., Abel, E. D., … Hinton, A., Jr (2021). Protocols for Generating Surfaces and Measuring 3D Organelle Morphology Using Amira. Cells, 11(1), 65. https://doi.org/10.3390/cells11010065
19. Lam, J., Katti, P., Biete, M., Mungai, M., AshShareef, S., Neikirk, K., Garza Lopez, E., Vue, Z., Christensen, T. A., Beasley, H. K., Rodman, T. A., Murray, S. A., Salisbury, J. L., Glancy, B., Shao, J., Pereira, R. O., Abel, E. D., & Hinton, A., Jr (2021). A Universal Approach to Analyzing Transmission Electron Microscopy with ImageJ. Cells, 10(9), 2177. https://doi.org/10.3390/cells10092177
Hinton Collaboration Projects:


Bhardwaj G, Penniman CM, Jena J, Suarez Beltran PA, Foster C, Poro K, Junck TL, Hinton AO Jr, Souvenir R, Fuqua JD, Morales PE, Bravo-Sagua R, Sivitz WI, Lira VA, Abel ED, O’Neill BT. Insulin and IGF-1 receptors regulate complex I-dependent mitochondrial bioenergetics and supercomplexes via FoxOs in muscle. J Clin Invest. 2021 Sep 15;131(18):e146415. doi: 10.1172/JCI146415. PMID: 34343133; PMCID: PMC8439595.


Tracy KM, Shishido Y, Petrovic M, Murphy A, Adesanya T, Fortier AK, Harris TR, Cortelli M, Tucker WD, François SA, Petree B, Raietparvar K, Simon V, Johnson CA Jr, Simonds E, Poland J, Glomp GA, Crannell C, Liang J, Marshall A, Hinton A Jr, Shaver CM, Demarest CT, Ukita R, Shah AS, Rizzari M, Montenovo M, Rauf MA, McReynolds M, Bacchetta M. 10 degree C static storage of porcine donation after circulatory death livers improves biliary viability and mitigates ischemia-reperfusion injury. Am J Transplant. 2025 Jul;25(7):1417-1431. doi: 10.1016/j.ajt.2025.03.018. Epub 2025 Mar 20. PMID: 40120647; PMCID: PMC12221823.


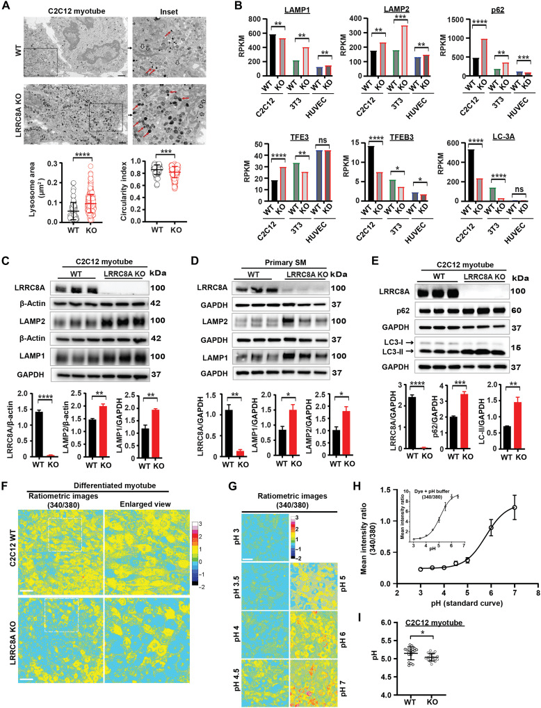
Kumar A, Zhao Y, Xie L, Chadda R, Tranter JD, Mikami RT, Abraham N, Hong J, Feng E, Rawnsley DR, Liu H, Henry KM, Meyer G, Hu M, Xu H, Hinton A Jr, Grueter CE, Abel ED, Norris AW, Diwan A, Sah R. Lysosomal LRRC8 complex impacts lysosomal pH, morphology, and systemic glucose metabolism. Sci Adv. 2025 Sep 26;11(39):eadt6366. doi: 10.1126/sciadv.adt6366. Epub 2025 Sep 26. PMID: 41004571; PMCID: PMC12466849.


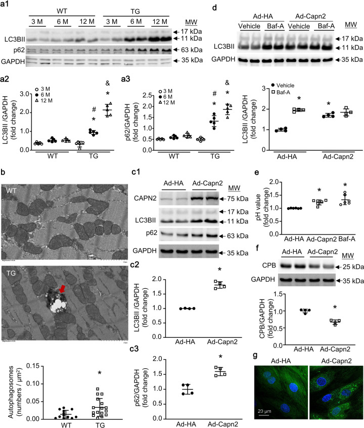
Ji XY, Zheng D, Ni R, Wang JX, Shao JQ, Vue Z, Hinton A Jr, Song LS, Fan GC, Chakrabarti S, Su ZL, Peng TQ. Sustained over-expression of calpain-2 induces age-dependent dilated cardiomyopathy in mice through aberrant autophagy. Acta Pharmacol Sin. 2022 Nov;43(11):2873-2884. doi: 10.1038/s41401-022-00965-9. Epub 2022 Aug 19. PMID: 35986214; PMCID: PMC9622835.


Robertson GL, Riffle S, Patel M, Bodnya C, Marshall A, Beasley HK, Garza-Lopez E, Shao J, Vue Z, Hinton A, Stoll MS, de Wet S, Theart RP, Chakrabarty RP, Loos B, Chandel NS, Mears JA, Gama V. DRP1 mutations associated with EMPF1 encephalopathy alter mitochondrial membrane potential and metabolic programs. J Cell Sci. 2023 Feb 1;136(3):jcs260370. doi: 10.1242/jcs.260370. Epub 2023 Feb 10. PMID: 36763487; PMCID: PMC10657212.
1. Koo, Y. D., Castillo, R. T., Nair, A. S., Garneau, M., Gochee, C., Campbell, Z. V., Vakil, T. S., Ha, J., Marti, A., Soto, J., Das, D., Martinez-Lopez, N., Weatherford, E. T., Hinton, A., Yang, L., Pereira, R. O., Singh, R., & Abel, E. D.. The ULK1-NCOA3 axis restrains de novo lipogenesis and prevents progression of MASLD. In Revision to JCI, In Press, 2026
2. Kumar, A., Zhao, Y., Xie, L., Chadda, R., Tranter, J. D., Mikami, R. T., Abraham, N., Hong, J., Feng, E., Rawnsley, D. R., Liu, H., Henry, K. M., Meyer, G., Hu, M., Xu, H., Hinton, A., Jr, Grueter, C. E., Abel, E. D., Norris, A. W., Diwan, A., … Sah, R. (2025). Lysosomal LRRC8 complex impacts lysosomal pH, morphology, and systemic glucose metabolism. Science advances, 11(39), eadt6366. https://doi.org/10.1126/sciadv.adt6366
3. Vargas, J. D., Abbas, M., Goodney, G., Le, H., Hinton, A. O., & Gaye, A. (2025). Regulatory Roles of Long Noncoding RNAs in Arterial Stiffness and Hypertension. Hypertension (Dallas, Tex. : 1979), 82(7), 1195–1207. https://doi.org/10.1161/HYPERTENSIONAHA.124.23580
4. Hubert, D. L., Arnold, K. R., Greenspan, Z. S., Pupo, A., Robinson, R. D., Chavarin, V. V., Barter, T. T., Djukovic, D., Raftery, D., Vue, Z., Hinton, A., McReynolds, M. R., Harrison, B. R., & Phillips, M. A. (2025). Selection for Early Reproduction Leads to Accelerated Aging and Extensive Metabolic Remodeling in Drosophila melanogaster. Genome biology and evolution, 17(5), evaf082. https://doi.org/10.1093/gbe/evaf082
5. Tracy, K. M., Shishido, Y., Petrovic, M., Murphy, A., Adesanya, T., Fortier, A. K., Harris, T. R., Cortelli, M., Tucker, W. D., François, S. A., Petree, B., Raietparvar, K., Simon, V., Johnson, C. A., Jr, Simonds, E., Poland, J., Glomp, G. A., Crannell, C., Liang, J., Marshall, A., Hinton, A … Bacchetta, M. (2025). 10 degree C static storage of porcine donation after circulatory death livers improves biliary viability and mitigates ischemia-reperfusion injury. American journal of transplantation : official journal of the American Society of Transplantation and the American Society of Transplant Surgeons, S1600-6135(25)00147-9. Advance online publication. https://doi.org/10.1016/j.ajt.2025.03.018
6. Obare, L. M., Simmons, J., Oakes, J., Zhang, X., Nochowicz, C., Priest, S., Bailin, S. S., Warren, C. M., Mashayekhi, M., Beasley, H. K., Shao, J., Meenderink, L. M., Sheng, Q., Stolze, J., Gangula, R., Absi, T., Ru Su, Y., Neikirk, K., Chopra, A., Gabriel, C. L., Hinton, A… Wanjalla, C. N. (2025). CD3+ T-cell: CD14+ monocyte complexes are dynamic and increased with HIV and glucose intolerance. Journal of immunology (Baltimore, Md. : 1950), 214(3), 516–531. Advance online publication. https://doi.org/10.1093/jimmun/vkae054
7. Gil, C. B., Paz, D., Pinales, B. E., Castro, V. L., Perucho, C. E., Gonzales, A., Francia, G., Masenga, S. K., Hinton, A. O., Jr., & Quintana, A. M. (2025). A zebrafish seizure model of cblX syndrome reveals a dose-dependent refractory response to mTOR inhibition. Manuscript submitted to the Journal of Developmental Biology. bioRxiv 2025.11.14.688058;https://doi.org/10.1101/2025.11.14.688058
8. Pinette, J. A., Myers, J. W., Park, W. Y., Bryant, H. G., Eddie, A. M., Wilson, G. A., Montufar, C., Shaikh, Z., Vue, Z., Nunn, E. R., Bessho, R., Cottam, M. A., Haase, V. H., Hinton, A. O., Spinelli, J. B., Cartailler, J. P., & Zaganjor, E. (2024). Disruption of nucleotide biosynthesis reprograms mitochondrial metabolism to inhibit adipogenesis. Journal of lipid research, 100641. Advance online publication. https://doi.org/10.1016/j.jlr.2024.100641
9. Obare, L. M., Priest, S., Ismail, A., Mashayekhi, M., Zhang, X., Stolze, L. K., Sheng, Q., Nthenge, K., Vue, Z., Neikirk, K., Beasley, H. K., Gabriel, C., Temu, T., Gianella, S., Mallal, S. A., Koethe, J. R., Hinton, A., Jr, Bailin, S. S., & Wanjalla, C. N. (2024). Cytokine and chemokine receptor profiles in adipose tissue vasculature unravel endothelial cell responses in HIV. Journal of cellular physiology, 239(11), e31415. https://doi.org/10.1002/jcp.31415 (Cover Article)
10. Wenegieme, T. Y., Elased, D., McMichael, K. E., Rockwood, J., Hasrat, K., Ume, A. C., Marshall, A. G., Neikirk, K., Kirabo, A., Elased, K. M., Hinton, A., Jr, & Williams, C. R. (2024). Strategies for Inducing and Validating Zinc Deficiency and Zinc Repletion. American journal of physiology. Heart and circulatory physiology, 10.1152/ajpheart.00025.2024. https://doi.org/10.1152/ajpheart.00025.2024 (Cover)
11. Stephens, V. R., Moore, R. E., Spicer, S. K., Talbert, J. A., Lu, J., Chinni, R., Chambers, S. A., Townsend, S. D., Manning, S. D., Rogers, L. M., Aronoff, D. M., Vue, Z., Neikirk, K., Hinton, A. O. Jr., Damo, S. M., Noble, K. N., Eastman, A. J., McCallister, M. M., Osteen, K. G., & Gaddy, J. A. (2023). Environmental Toxicant Exposure Paralyzes Human Placental Macrophage Responses to Microbial Threat. ACS Infectious Diseases. https://doi.org/10.1021/acsinfecdis.3c00490
12. Robertson, G. L., Riffle, S., Patel, M., Marshall, A., Beasley, H., Garza-Lopez, E., Shao, J., Vue, Z., Hinton, A.O., Mears, J.A., & Gama, V. (2023). DRP1-mediated mitochondrial fission is essential to maintain cristae morphology and bioenergetics. Journal of Cell Science,
13. Ji, X. Y., Zheng, D., Ni, R., Wang, J. X., Shao, J. Q., Vue, Z., Hinton, A., Jr, Song, L. S., Fan, G. C., Chakrabarti, S., Su, Z. L., & Peng, T. Q. (2022). Sustained over-expression of calpain-2 induces age-dependent dilated cardiomyopathy in mice through aberrant autophagy. Acta pharmacologica Sinica, 43(11), 2873–2884. https://doi.org/10.1038/s41401-022-00965-9
Publications (2021 and Before):


Carter CS, Huang SC, Searby CC, Cassaidy B, Miller MJ, Grzesik WJ, Piorczynski TB, Pak TK, Walsh SA, Acevedo M, Zhang Q, Mapuskar KA, Milne GL, Hinton AO Jr, Guo DF, Weiss R, Bradberry K, Taylor EB, Rauckhorst AJ, Dick DW, Akurathi V, Falls-Hubert KC, Wagner BA, Carter WA, Wang K, Norris AW, Rahmouni K, Buettner GR, Hansen JM, Spitz DR, Abel ED, Sheffield VC. Exposure to Static Magnetic and Electric Fields Treats Type 2 Diabetes. Cell Metab. 2020 Dec 1;32(6):1076. doi: 10.1016/j.cmet.2020.11.001. Erratum for: Cell Metab. 2020 Oct 6;32(4):561-574.e7. doi: 10.1016/j.cmet.2020.09.012. PMID: 33264599.


Kumar A, Xie L, Ta CM, Hinton AO, Gunasekar SK, Minerath RA, Shen K, Maurer JM, Grueter CE, Abel ED, Meyer G, Sah R. SWELL1 regulates skeletal muscle cell size, intracellular signaling, adiposity and glucose metabolism. Elife. 2020 Sep 15;9:e58941. doi: 10.7554/eLife.58941. PMID: 32930093; PMCID: PMC7541086.


Yang Y, van der Klaauw AA, Zhu L, Cacciottolo TM, He Y, Stadler LKJ, Wang C, Xu P, Saito K, Hinton A Jr, Yan X, Keogh JM, Henning E, Banton MC, Hendricks AE, Bochukova EG, Mistry V, Lawler KL, Liao L, Xu J, O’Rahilly S, Tong Q; UK10K Consortium; Inês Barroso, O’Malley BW, Farooqi IS, Xu Y. Steroid receptor coactivator-1 modulates the function of Pomc neurons and energy homeostasis. Nat Commun. 2019 Apr 12;10(1):1718. doi: 10.1038/s41467-019-08737-6. PMID: 30979869; PMCID: PMC6461669.


Hinton AO Jr, He Y, Xia Y, Xu P, Yang Y, Saito K, Wang C, Yan X, Shu G, Henderson A, Clegg DJ, Khan SA, Reynolds C, Wu Q, Tong Q, Xu Y. Estrogen Receptor-α in the Medial Amygdala Prevents Stress-Induced Elevations in Blood Pressure in Females. Hypertension. 2016 Jun;67(6):1321-30. doi: 10.1161/HYPERTENSIONAHA.116.07175. Epub 2016 Apr 18. PMID: 27091896; PMCID: PMC4865414.


He Y, Shu G, Yang Y, Xu P, Xia Y, Wang C, Saito K, Hinton A Jr, Yan X, Liu C, Wu Q, Tong Q, Xu Y. A Small Potassium Current in AgRP/NPY Neurons Regulates Feeding Behavior and Energy Metabolism. Cell Rep. 2016 Nov 8;17(7):1807-1818. doi: 10.1016/j.celrep.2016.10.044. PMID: 27829152; PMCID: PMC6248907.


Cao X, Xu P, Oyola MG, Xia Y, Yan X, Saito K, Zou F, Wang C, Yang Y, Hinton A Jr, Yan C, Ding H, Zhu L, Yu L, Yang B, Feng Y, Clegg DJ, Khan S, DiMarchi R, Mani SK, Tong Q, Xu Y. Estrogens stimulate serotonin neurons to inhibit binge-like eating in mice. J Clin Invest. 2014 Oct;124(10):4351-62. doi: 10.1172/JCI74726. Epub 2014 Aug 26. PMID: 25157819; PMCID: PMC4191033.


Xu P, Cao X, He Y, Zhu L, Yang Y, Saito K, Wang C, Yan X, Hinton AO Jr, Zou F, Ding H, Xia Y, Yan C, Shu G, Wu SP, Yang B, Feng Y, Clegg DJ, DeMarchi R, Khan SA, Tsai SY, DeMayo FJ, Wu Q, Tong Q, Xu Y. Estrogen receptor-α in medial amygdala neurons regulates body weight. J Clin Invest. 2015 Jul 1;125(7):2861-76. doi: 10.1172/JCI80941. Epub 2015 Jun 22. PMID: 26098212; PMCID: PMC4563687.


Wang C, He Y, Xu P, Yang Y, Saito K, Xia Y, Yan X, Hinton A Jr, Yan C, Ding H, Yu L, Shu G, Gupta R, Wu Q, Tong Q, Lagor WR, Flores ER, Xu Y. TAp63 contributes to sexual dimorphism in POMC neuron functions and energy homeostasis. Nat Commun. 2018 Apr 18;9(1):1544. doi: 10.1038/s41467-018-03796-7. PMID: 29670083; PMCID: PMC5906443.
1. Bhardwaj, G., Penniman, C. M., Jena, J., Suarez Beltran, P. A., Foster, C., Poro, K., Junck, T. L., Hinton, A. O., Jr, Souvenir, R., Fuqua, J. D., Morales, P. E., Bravo-Sagua, R., Sivitz, W. I., Lira, V. A., Abel, E. D., & O’Neill, B. T. (2021). Insulin and IGF-1 receptors regulate complex I-dependent mitochondrial bioenergetics and supercomplexes via FoxOs in muscle. The Journal of clinical investigation, 131(18), e146415. https://doi.org/10.1172/JCI146415
2. Carter, C. S., Huang, S. C., Searby, C. C., Cassaidy, B., Miller, M. J., Grzesik, W. J., Piorczynski, T. B., Pak, T. K., Walsh, S. A., Acevedo, M., Zhang, Q., Mapuskar, K. A., Milne, G. L., Hinton, A. O., Jr, Guo, D. F., Weiss, R., Bradberry, K., Taylor, E. B., Rauckhorst, A. J., Dick, D. W., … Sheffield, V. C. (2021). Counterpoint: An alternative hypothesis for why exposure to static magnetic and electric fields treats type 2 diabetes. American journal of physiology. Endocrinology and metabolism, 320(5), E1001–E1002. https://doi.org/10.1152/ajpendo.00110.2021
3. Carter, C. S., Huang, S. C., Searby, C. C., Cassaidy, B., Miller, M. J., Grzesik, W. J., Piorczynski, T. B., Pak, T. K., Walsh, S. A., Acevedo, M., Zhang, Q., Mapuskar, K. A., Milne, G. L., Hinton, A. O., Jr, Guo, D. F., Weiss, R., Bradberry, K., Taylor, E. B., Rauckhorst, A. J., Dick, D. W., … Sheffield, V. C. (2021). Reply to Petersen et al.: An alternative hypothesis for why exposure to static magnetic and electric fields treats type 2 diabetes. American journal of physiology. Endocrinology and metabolism, 320(5), E1004–E1005. https://doi.org/10.1152/ajpendo.00119.2021
4. Kumar, A., Xie, L., Ta, C. M., Hinton, A. O., Gunasekar, S. K., Minerath, R. A., Shen, K., Maurer, J. M., Grueter, C. E., Abel, E. D., Meyer, G., & Sah, R. (2020). SWELL1 regulates skeletal muscle cell size, intracellular signaling, adiposity and glucose metabolism. eLife, 9, e58941. https://doi.org/10.7554/eLife.58941
5. Ponce, J. M., Coen, G., Spitler, K. M., Dragisic, N., Martins, I., Hinton, A., Jr, Mungai, M., Tadinada, S. M., Zhang, H., Oudit, G. Y., Song, L. S., Li, N., Sicinski, P., Strack, S., Abel, E. D., Mitchell, C., Hall, D. D., & Grueter, C. E. (2020). Stress-Induced Cyclin C Translocation Regulates Cardiac Mitochondrial Dynamics. Journal of the American Heart Association, 9(7), e014366. https://doi.org/10.1161/JAHA.119.014366
6. Carter, C. S., Huang, S. C., Searby, C. C., Cassaidy, B., Miller, M. J., Grzesik, W. J., Piorczynski, T. B., Pak, T. K., Walsh, S. A., Acevedo, M., Zhang, Q., Mapuskar, K. A., Milne, G. L., Hinton, A. O., Jr, Guo, D. F., Weiss, R., Bradberry, K., Taylor, E. B., Rauckhorst, A. J., Dick, D. W., … Sheffield, V. C. (2020). Exposure to Static Magnetic and Electric Fields Treats Type 2 Diabetes. Cell metabolism, 32(6), 1076. https://doi.org/10.1016/j.cmet.2020.11.001 (Cover Article)
7. Yang, Y., van der Klaauw, A. A., Zhu, L., Cacciottolo, T. M., He, Y., Stadler, L., Wang, C., Xu, P., Saito, K., Hinton, A., Jr, Yan, X., Keogh, J. M., Henning, E., Banton, M. C., Hendricks, A. E., Bochukova, E. G., Mistry, V., Lawler, K. L., Liao, L., Xu, J., … Xu, Y. (2019). Steroid receptor coactivator-1 modulates the function of Pomc neurons and energy homeostasis. Nature communications, 10(1), 1718. https://doi.org/10.1038/s41467-019-08737-6
8. Wang, C., He, Y., Xu, P., Yang, Y., Saito, K., Xia, Y., Yan, X., Hinton, A., Jr, Yan, C., Ding, H., Yu, L., Shu, G., Gupta, R., Wu, Q., Tong, Q., Lagor, W. R., Flores, E. R., & Xu, Y. (2018). TAp63 contributes to sexual dimorphism in POMC neuron functions and energy homeostasis. Nature communications, 9(1), 1544. https://doi.org/10.1038/s41467-018-03796-7
9. Xu, P., He, Y., Cao, X., Valencia-Torres, L., Yan, X., Saito, K., Wang, C., Yang, Y., Hinton, A., Jr, Zhu, L., Shu, G., Myers, M. G., Jr, Wu, Q., Tong, Q., Heisler, L. K., & Xu, Y. (2017). Activation of Serotonin 2C Receptors in Dopamine Neurons Inhibits Binge-like Eating in Mice. Biological psychiatry, 81(9), 737–747. https://doi.org/10.1016/j.biopsych.2016.06.005
10. Saito, K., He, Y., Yang, Y., Zhu, L., Wang, C., Xu, P., Hinton, A. O., Yan, X., Zhao, J., Fukuda, M., Tong, Q., Clegg, D. J., & Xu, Y. (2016). PI3K in the ventromedial hypothalamic nucleus mediates estrogenic actions on energy expenditure in female mice. Scientific reports, 6, 23459. https://doi.org/10.1038/srep23459
11. Saito, K., He, Y., Yan, X., Yang, Y., Wang, C., Xu, P., Hinton, A. O., Jr, Shu, G., Yu, L., Tong, Q., & Xu, Y. (2016). Visualizing estrogen receptor-α-expressing neurons using a new ERα-ZsGreen reporter mouse line. Metabolism: clinical and experimental, 65(4), 522–532. https://doi.org/10.1016/j.metabol.2015.12.011
12. Hinton, A. O., Jr, Yang, Y., Quick, A. P., Xu, P., Reddy, C. L., Yan, X., Reynolds, C. L., Tong, Q., Zhu, L., Xu, J., Wehrens, X. H., Xu, Y., & Reddy, A. K. (2016). SRC-1 Regulates Blood Pressure and Aortic Stiffness in Female Mice. PloS one, 11(12), e0168644. https://doi.org/10.1371/journal.pone.0168644
13. Hinton, A. O., Jr, He, Y., Xia, Y., Xu, P., Yang, Y., Saito, K., Wang, C., Yan, X., Shu, G., Henderson, A., Clegg, D. J., Khan, S. A., Reynolds, C., Wu, Q., Tong, Q., & Xu, Y. (2016). Estrogen Receptor-α in the Medial Amygdala Prevents Stress-Induced Elevations in Blood Pressure in Females. Hypertension (Dallas, Tex. : 1979), 67(6), 1321–1330.
14. Yan, C., He, Y., Xu, Y., Shu, G., Wang, C., Yang, Y., Saito, K., Xu, P., Hinton, A. O., Jr, Yan, X., Yu, L., Wu, Q., Tso, P., Tong, Q., & Xu, Y. (2016). Apolipoprotein A-IV Inhibits AgRP/NPY Neurons and Activates Pro-Opiomelanocortin Neurons in the Arcuate Nucleus. Neuroendocrinology, 103(5), 476–488. https://doi.org/10.1159/000439436
15. He, Y., Shu, G., Yang, Y., Xu, P., Xia, Y., Wang, C., Saito, K., Hinton, A., Jr, Yan, X., Liu, C., Wu, Q., Tong, Q., & Xu, Y. (2016). A Small Potassium Current in AgRP/NPY Neurons Regulates Feeding Behavior and Energy Metabolism. Cell reports, 17(7), 1807–1818. https://doi.org/10.1016/j.celrep.2016.10.044
16. Zhu, L., Xu, P., Cao, X., Yang, Y., Hinton, A. O., Jr, Xia, Y., Saito, K., Yan, X., Zou, F., Ding, H., Wang, C., Yan, C., Saha, P., Khan, S. A., Zhao, J., Fukuda, M., Tong, Q., Clegg, D. J., Chan, L., & Xu, Y. (2015). The ERα-PI3K Cascade in Proopiomelanocortin Progenitor Neurons Regulates Feeding and Glucose Balance in Female Mice. Endocrinology, 156(12), 4474–4491. https://doi.org/10.1210/en.2015-1660
17. Xu, P., Cao, X., He, Y., Zhu, L., Yang, Y., Saito, K., Wang, C., Yan, X., Hinton, A. O., Jr, Zou, F., Ding, H., Xia, Y., Yan, C., Shu, G., Wu, S. P., Yang, B., Feng, Y., Clegg, D. J., DeMarchi, R., Khan, S. A., … Xu, Y. (2015). Estrogen receptor-α in medial amygdala neurons regulates body weight. The Journal of clinical investigation, 125(7), 2861–2876. https://doi.org/10.1172/JCI80941
18. Yan, C., Yang, Y., Saito, K., Xu, P., Wang, C., Hinton, A. O., Jr, Yan, X., Wu, Q., Tong, Q., Elmquist, J. K., Fukuda, M., & Xu, Y. (2015). Meta-chlorophenylpiperazine enhances leptin sensitivity in diet-induced obese mice. British journal of pharmacology, 172(14), 3510–3521. https://doi.org/10.1111/bph.13141
19. Zhu, L., Zou, F., Yang, Y., Xu, P., Saito, K., Othrell Hinton, A., Jr, Yan, X., Ding, H., Wu, Q., Fukuda, M., Sun, Z., Tong, Q., & Xu, Y. (2015). Estrogens prevent metabolic dysfunctions induced by circadian disruptions in female mice. Endocrinology, 156(6), 2114–2123. https://doi.org/10.1210/en.2014-1922
20. Cao, X., Xu, P., Oyola, M. G., Xia, Y., Yan, X., Saito, K., Zou, F., Wang, C., Yang, Y., Hinton, A., Jr, Yan, C., Ding, H., Zhu, L., Yu, L., Yang, B., Feng, Y., Clegg, D. J., Khan, S., DiMarchi, R., Mani, S. K., … Xu, Y. (2014). Estrogens stimulate serotonin neurons to inhibit binge-like eating in mice. The Journal of clinical investigation, 124(10), 4351–4362. https://doi.org/10.1172/JCI74726
21. Bu, H., Shu, B., Gao, F., Liu, C., Guan, X., Ke, C., Cao, F., Hinton, A. O., Jr, Xiang, H., Yang, H., Tian, X., & Tian, Y. (2014). Spinal IFN-γ-induced protein-10 (CXCL10) mediates metastatic breast cancer-induced bone pain by activation of microglia in rat models. Breast cancer research and treatment, 143(2), 255–263. https://doi.org/10.1007/s10549-013-2807-4
22. Zhao, T., Zhang, X., Zeng, L., Xia, S., Hinton, A. O., Jr, & Li, X. (2014). Applications for radio-frequency identification technology in the perioperative setting. AORN journal, 99(6), 764–781. https://doi.org/10.1016/j.aorn.2013.07.022
23. Ke, C., Li, C., Huang, X., Cao, F., Shi, D., He, W., Bu, H., Gao, F., Cai, T., Hinton, A. O., Jr, & Tian, Y. (2013). Protocadherin20 promotes excitatory synaptogenesis in dorsal horn and contributes to bone cancer pain. Neuropharmacology, 75, 181–190. https://doi.org/10.1016/j.neuropharm.2013.07.010
Research Reviews:


Hinton A Jr, Claypool SM, Neikirk K, Senoo N, Wanjalla CN, Kirabo A, Williams CR. Mitochondrial Structure and Function in Human Heart Failure. Circ Res. 2024 Jul 5;135(2):372-396. doi: 10.1161/CIRCRESAHA.124.323800. Epub 2024 Jul 4. PMID: 38963864; PMCID: PMC11225798
162 Citations since 2024


Jenkins BC, Neikirk K, Katti P, Claypool SM, Kirabo A, McReynolds MR, Hinton A Jr. Mitochondria in disease: changes in shapes and dynamics. Trends Biochem Sci. 2024 Apr;49(4):346-360. doi: 10.1016/j.tibs.2024.01.011. Epub 2024 Feb 23. PMID: 38402097; PMCID: PMC10997448.
142 Citations since 2024


Neikirk K, Marshall AG, Kula B, Smith N, LeBlanc S, Hinton A Jr. MitoTracker: A useful tool in need of better alternatives. Eur J Cell Biol. 2023 Dec;102(4):151371. doi: 10.1016/j.ejcb.2023.151371. Epub 2023 Oct 31. PMID: 37956476.
116 Citations since 2023


Marshall AG, Krystofiak E, Damo SM, Hinton A Jr. Correlative light-electron microscopy: integrating dynamics to structure. Trends Biochem Sci. 2023 Sep;48(9):826-827. doi: 10.1016/j.tibs.2023.05.003. Epub 2023 Jun 3. PMID: 37277285.


Marshall AG, Damo SM, Hinton A Jr. Revisiting focused ion beam scanning electron microscopy. Trends Biochem Sci. 2023 Jun;48(6):585-586. doi: 10.1016/j.tibs.2023.02.005. Epub 2023 Mar 27. PMID: 36990957.

Neikirk K, Marshall AG, Kula B, Smith N, LeBlanc S, Hinton A Jr. MitoTracker: A useful tool in need of better alternatives. Eur J Cell Biol. 2023 Dec;102(4):151371. doi: 10.1016/j.ejcb.2023.151371. Epub 2023 Oct 31. PMID: 37956476.
1. Masenga, S. K., Wandira, N., Cattivelli-Murdoch, G., Saleem, M., Beasley, H., Hinton, A., Jr, Ertuglu, L. A., Mwesigwa, N., Kleyman, T. R., & Kirabo, A. (2025). Salt sensitivity of blood pressure: mechanisms and sex-specific differences. Nature reviews. Cardiology, 10.1038/s41569-025-01135-0. Advance online publication. https://doi.org/10.1038/s41569-025-01135-0
2. Masenga, S. K., Povia, J. P., Mweene, B. C., McMillian, R., Albritton, C., Gillyard, T., Afolabi, J., Garza-Lopez, E., Rodriguez, B., Crabtree, A., AshShareef, S., Mungai, M., Le, H., Marshall, A., Katti, P., Neikirk, K., Kirabo, A., & Hinton, A. O., Jr. (2025). Narrative review of mitochondrial dysfunction in aging-related salt-sensitive hypertension: Outcomes, mechanisms, and therapeutic implications. Aging Advances. Advance online publication. https://doi.org/10.4103/AGINGADV.AGINGADV-D-25-00018
3. Patel, A., Venkhatesh, P., Thapliyal, S., Mungai, M., Kazma, L. J., Aftab, M., Hinton, A. O., Jr.#, & Katti, P.# (2025). Integrated approaches for multi-scale mitochondrial structure and function analysis. Journal of Microscopy. Manuscript in press. (Manuscript ID: 2678698)
4. Nivedya, C., Venkhatesh, P., Rodriguez, B. I., Le, H., Afolabi, J., Marshall, A., Neikirk, K., Masenga, S. K., Aftab, M., Kazma, L. J., Katti, P., & Hinton, A. O., Jr. (2025). Roles of DRP1 and the fission protein interactome as regulators of cellular stability and sarcopenia in skeletal muscle aging. Aging Advances. Advance online publication. (In press)
5. Shivam, P., Ball, D., Cooley, A., Osi, I., Rayford, K. J., Gonzalez, S. B., Edwards, A. D., McIntosh, A. R., Devaughn, J., Pugh-Brown, J. P., Misra, S., Kirabo, A., Ramesh, A., Lindsey, M. L., Sakwe, A. M., Gaye, A., Hinton, A., Jr, Martin, P. M., & Nde, P. N. (2025). Regulatory roles of PIWI-interacting RNAs in cardiovascular disease. American journal of physiology. Heart and circulatory physiology, 328(4), H991–H1004. https://doi.org/10.1152/ajpheart.00833.2024
6. Neikirk, K., Harris, C., Le, H., Oliver, A., Shao, B., Liu, K., Beasley, H. K., Jamison, S., Ishimwe, J. A., Kirabo, A., & Hinton, A., Jr (2024). Air pollutants as modulators of mitochondrial quality control in cardiovascular disease. Physiological reports, 12(22), e70118. https://doi.org/10.14814/phy2.70118
7. Hinton, A. O., Jr, Vue, Z., Scudese, E., Neikirk, K., Kirabo, A., & Montano, M. (2024). Mitochondrial heterogeneity and crosstalk in aging: Time for a paradigm shift?. Aging cell, e14296. https://doi.org/10.1111/acel.14296 .
8. Jones, R., Robinson, A. T., Beach, L. B., Lindsey, M. L., Kirabo, A., Hinton, A., Jr, Erlandson, K. M., & Jenkins, N. D. M. (2024). Exercise to Prevent Accelerated Vascular Aging in People Living With HIV. Circulation research, 134(11), 1607–1635. https://doi.org/10.1161/CIRCRESAHA.124.323975
9. Neikirk, K., Kabugi, K., Mungai, M., Kula, B., Smith, N., & Hinton, A. O., Jr (2024). Ethnicity-related differences in mitochondrial regulation by insulin stimulation in diabetes. Journal of cellular physiology, 10.1002/jcp.31317. https://doi.org/10.1002/jcp.31317
10. Hinton, A. O., Jr, N’jai, A. U., Vue, Z., & Wanjalla, C. (2024). Connection Between HIV and Mitochondria in Cardiovascular Disease and Implications for Treatments. Circulation research, 134(11), 1581–1606. https://doi.org/10.1161/CIRCRESAHA.124.324296
11. Albritton, C. F., Hinton, A., & Kirabo, A. (2024). Beyond the numbers in treating hypertensive end-organ damage: role of formyl peptide receptor agonist Cmpd17b. Cardiovascular research, cvae134. https://doi.org/10.1093/cvr/cvae134
12. Hinton, A., Jr, Claypool, S. M., Neikirk, K., Senoo, N., Wanjalla, C. N., Kirabo, A., & Williams, C. R. (2024). Mitochondrial Structure and Function in Human Heart Failure. Circulation research, 135(2), 372–396. https://doi.org/10.1161/CIRCRESAHA.124.323800
13. Afolabi, J., Laffer, C. L., Beasley, H. K., Hinton, A., Masenga, S. K., & Kirabo, A. (2024). Salt Sensitivity of Blood Pressure. Circulation research, 134(10), 1234–1239. https://doi.org/10.1161/CIRCRESAHA.123.322982
14. Demirci, M., Hinton, A., & Kirabo, A. (2024). Dendritic cell epithelial sodium channel induced inflammation and salt-sensitive hypertension. Current opinion in nephrology and hypertension, 33(2), 145–153. https://doi.org/10.1097/MNH.0000000000000963
15. Prakash, P., Swami Vetha, B. S., Chakraborty, R., Wenegieme, T. Y., Masenga, S. K., Muthian, G., Balasubramaniam, M., Wanjalla, C. N., Hinton, A. O., Jr, Kirabo, A., Williams, C. R., Aileru, A., & Dash, C. (2024). HIV-Associated Hypertension: Risks, Mechanisms, and Knowledge Gaps. Circulation research, 134(11), e150–e175. https://doi.org/10.1161/CIRCRESAHA.124.323979
16. Balhara, M., Neikirk, K., Marshall, A., Hinton, A., Jr, & Kirabo, A. (2024). Endoplasmic Reticulum Stress in Hypertension and Salt Sensitivity of Blood Pressure. Current hypertension reports, 10.1007/s11906-024-01300-9. https://doi.org/10.1007/s11906-024-01300-9
17. Zarate, S. M., Kirabo, A., Hinton, A. O., Jr, & Santisteban, M. M. (2024). Neuroimmunology of Cardiovascular Disease. Current hypertension reports, 10.1007/s11906-024-01301-8. https://doi.org/10.1007/s11906-024-01301-8
18. Saleem, M., Masenga, S. K., Ishimwe, J. A., Demirci, M., Ahmad, T., Jamison, S., Albritton, C. F., Mwesigwa, N., Porcia Haynes, A., White, J., Neikirk, K., Vue, Z., Hinton, A., Jr, Arshad, S., Desta, S., & Kirabo, A. (2024). Recent Advances in Understanding Peripheral and Gut Immune Cell-Mediated Salt-Sensitive Hypertension and Nephropathy. Hypertension (Dallas, Tex. : 1979), 81(3), 436–446. https://doi.org/10.1161/HYPERTENSIONAHA.123.22031
19. Neikirk, K., Stephens, D. C., Beasley, H. K., Marshall, A. G., Gaddy, J. A., Damo, S. M., & Hinton, A. O., Jr (2024). Considerations for developing mitochondrial transplantation techniques for individualized medicine. BioTechniques, 76(4), 125–134. https://doi.org/10.2144/btn-2023-0072
20. Jenkins, B. C., Neikirk, K., Katti, P., Claypool, S. M., Kirabo, A., McReynolds, M. R., & Hinton, A., Jr (2024). Mitochondria in disease: changes in shapes and dynamics. Trends in biochemical sciences, 49(4), 346–360. https://doi.org/10.1016/j.tibs.2024.01.011
21. Marshall, A. G., Neikirk, K., Afolabi, J., Mwesigwa, N., Shao, B., Kirabo, A., Reddy, A. K., & Hinton, A., Jr (2024). Update on the Use of Pulse Wave Velocity to Measure Age-Related Vascular Changes. Current hypertension reports, 26(3), 131–140. https://doi.org/10.1007/s11906-023-01285-x
22. Hinton, A., Jr, & Marshall, A. G. (2024). Dissecting organelle interdependence. Nature cell biology, 26(1), 31–33. https://doi.org/10.1038/s41556-023-01285-8
23. Neikirk, K., Marshall, A. G., Kula, B., Smith, N., LeBlanc, S., & Hinton, A., Jr (2023). MitoTracker: A useful tool in need of better alternatives. European journal of cell biology, 102(4), 151371. https://doi.org/10.1016/j.ejcb.2023.151371
24. Neikirk, K., Stephens, D. C., Beasley, H. K., Marshall, A. G., Gaddy, J. A., Damo, S. M., & Hinton, A., Jr (2023). Is space the final frontier for mitochondrial study? BioTechniques, 10.2144/btn-2023-0071. https://doi.org/10.2144/btn-2023-0071
25. Neikirk, K., Marshall, A. G., Santisteban, M. M., & Hinton, A., Jr (2023). BNIP3 as a new tool to promote healthy brain aging. Aging cell, e14042. Advance online publication. https://doi.org/10.1111/acel.14042
26. Haynes, A. P., Desta, S., Ahmad, T., Neikirk, K., Hinton, A., Bloodworth, N., & Kirabo, A. (2023). The Antioxidative Effects of Flavones in Hypertensive Disease. Biomedicines, 11(11), 2877. https://doi.org/10.3390/biomedicines11112877
27. Neikirk, K., Ume, A. C., Prasad, P., Marshall, A. G., Rockwood, J., Wenegieme, T. Y., McMichael, K. E., McReynolds, M. R., Williams, C. R., & Hinton, A., Jr (2023). Latent transforming growth factor beta binding protein 4: A regulator of mitochondrial function in acute kidney injury. Aging cell, 22(12), e14019. https://doi.org/10.1111/acel.14019
28. Neikirk, K., Lopez, E. G., Marshall, A. G., Alghanem, A., Krystofiak, E., Kula, B., Smith, N., Shao, J., Katti, P., & Hinton, A., Jr (2023). Call to action to properly utilize electron microscopy to measure organelles to monitor disease. European journal of cell biology, 102(4), 151365. https://doi.org/10.1016/j.ejcb.2023.151365
29. Hinton, A., Jr, & Kirabo, A. (2023). α2δ-1 as a New Target for Immunosuppressant-Induced Hypertension. Circulation research, 133(7), 628–630. https://doi.org/10.1161/CIRCRESAHA.123.323500
30. Katti, P., Love-Rutledge, S., Murray, S. A., & Hinton, A., Jr (2023). Editorial: the role of mitochondrial endoplasmic reticulum contact sites in human health and disease. Frontiers in molecular biosciences, 10, 1223354. https://doi.org/10.3389/fmolb.2023.1223354
31. Stephens, D. C., Crabtree, A., Beasley, H. K., Garza-Lopez, E., Mungai, M., Vang, L., Neikirk, K., Vue, Z., Vue, N., Marshall, A. G., Turner, K., Shao, J. Q., Sarker, B., Murray, S., Gaddy, J. A., Hinton, A. O., Jr, Damo, S., & Davis, J. (2023). In the Age of Machine Learning Cryo-EM Research is Still Necessary: A Path toward Precision Medicine. Advanced biology, 7(8), e2300122. https://doi.org/10.1002/adbi.202300122
32. Marshall, A. G., Krystofiak, E., Damo, S. M., & Hinton, A., Jr (2023). Correlative light-electron microscopy: integrating dynamics to structure. Trends in biochemical sciences, 48(9), 826–827. https://doi.org/10.1016/j.tibs.2023.05.003
33. Patel, P. C., Beasley, H. K., Hinton, A.*, & Wanjalla, C. N.* (2023). Lenacapavir (Sunlenca®) for the treatment of HIV-1. Trends in pharmacological sciences, 44(8), 553–554. https://doi.org/10.1016/j.tips.2023.05.002
34. Marshall, A. G., Neikirk, K., Stephens, D. C., Vang, L., Vue, Z., Beasley, H. K., Crabtree, A., Scudese, E., Lopez, E. G., Shao, B., Krystofiak, E., Rutledge, S., Davis, J., Murray, S. A., Damo, S. M., Katti, P., & Hinton, A., Jr (2023). Serial Block Face-Scanning Electron Microscopy as a Burgeoning Technology. Advanced biology, 7(8), e2300139. https://doi.org/10.1002/adbi.202300139
35. Cetin-Ferra, S., Francis, S. C., Cooper, A. T., Neikirk, K., Marshall, A. G., Hinton, A., Jr, & Murray, S. A. (2023). Mitochondrial Connexins and Mitochondrial Contact Sites with Gap Junction Structure. International journal of molecular sciences, 24(10), 9036. https://doi.org/10.3390/ijms24109036
36. Katti, P., Kim, Y., Sundaresan, N. R., Gouspillou, G., & Hinton Jr, A. (2023). Muscle plasticity: Regulation of adaptive changes in muscles and mitochondrial dynamics. Frontiers in Physiology, 14, 628. DOI: https://doi.org/10.3389/fphys.2023.1192759
37. Beasley, H.K., Wanjalla, C., Kirabo, A., Hinton, A., (2023) β2ARs: double edge sword in heart function. Trends in Molecular Medicine. DOI: https://doi.org/10.1016/j.molmed.2023.03.003
38. Marshall, A.G., Damo, S.*, Hinton, A.*. (2023)Revisiting Focused Ion Beam Scanning Electron Microscopy, Trends in Biochemical Science. DOI: https://doi.org/10.1016/j.tibs.2023.02.005
39. Hogan, K. A., Zeidler, J. D., Beasley, H. K., Alsaadi, A. I., Alshaheeb, A. A., Chang, Y. C., Tian, H., Hinton, A. O., Jr, & McReynolds, M. R. (2023). Using mass spectrometry imaging to visualize age-related subcellular disruption. Frontiers in molecular biosciences, 10, 906606. https://doi.org/10.3389/fmolb.2023.906606
40. Beasley, H. K., Rodman, T. A., Collins, G. V., Hinton, A., Jr*, & Exil, V*. (2021). TMEM135 is a Novel Regulator of Mitochondrial Dynamics and Physiology with Implications for Human Health Conditions. Cells, 10(7), 1750. https://doi.org/10.3390/cells10071750 (Co-Senior)


Neikirk K, Marshall AG, Kula B, Smith N, LeBlanc S, Hinton A Jr. MitoTracker: A useful tool in need of better alternatives. Eur J Cell Biol. 2023 Dec;102(4):151371. doi: 10.1016/j.ejcb.2023.151371. Epub 2023 Oct 31. PMID: 37956476.

Marshall AG, Krystofiak E, Damo SM, Hinton A Jr. Correlative light-electron microscopy: integrating dynamics to structure. Trends Biochem Sci. 2023 Sep;48(9):826-827. doi: 10.1016/j.tibs.2023.05.003. Epub 2023 Jun 3. PMID: 37277285.
Marshall AG, Damo SM, Hinton A Jr. Revisiting focused ion beam scanning electron microscopy. Trends Biochem Sci. 2023 Jun;48(6):585-586. doi: 10.1016/j.tibs.2023.02.005. Epub 2023 Mar 27. PMID: 36990957.
116 Citations as of 2023
145 + citations since 2024
